Fail Button

Aus Hackerspace Ffm
Wechseln zu: Navigation, Suche

Idea

We want a cool big button that can be whacked whenever something goes wrong and that will play an appropriate fail sound. The button should be pressure sensitive allowing different sounds to be played dependent on the strength of the impact (sorry for all that people still not using solid-state discs in their computers placed on the same desk...). The button itself should be small but the sound massive - therefore the button should contain a radio transmitter to trigger a remote sound system.

Transmitter aka TheButton™

The button consists of a wooden disc with a piezo disc utilized as pressure sensor. The piezo disc is salvaged from a ordinary piezo buzzer and glued flat to the bottom of the wooden disc. Even on small impacts a considerable voltage will be generated by the piezo. A simple transistor circuit is used to trigger a low-level interrupt which wakes up the micro-controller from very deep sleep. The controller then samples the voltage curve via ADC and determines the strength of the whack. By activating a voltage divider (a 10k resistor to GND) the controller can attenuate the voltage and therefore can measure even strong whacks. After classifying the whack the controller send a data packet via radio transmitter to the sound system.

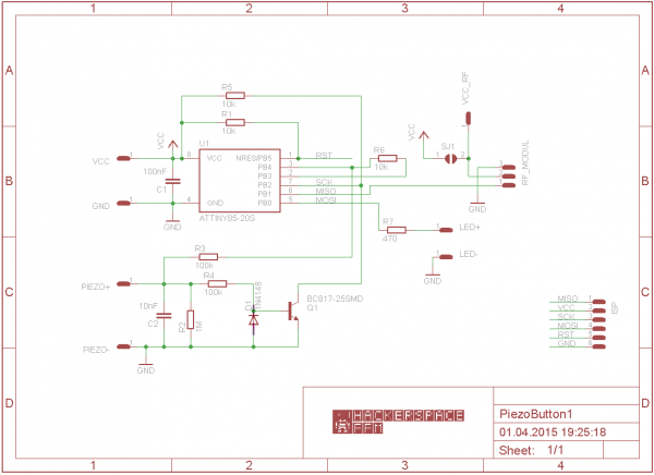
Circuit and Layout

The circuit is not very special, all is build around a ATtiny85 micro-controller, which is programmed using Arduino. The PCB layout is optimized of not using holes to make manufacturing of the PCB more easy. Everything is SMD, a 6pin pad-array is used to program the micro by holding a 2.54mm pinheader on the PCB. Also solderpads without a hole are used to connect the battery, RF module, piezo and LED to the PCB. The RF module operates better with higher voltage, therefore the ability to power it from a additional higher-voltage battery is provided. The RF module uses a manchester data coding library.

PCB is one-sided, self etched layout of 22mm x 26mm in size. PCB PiezoButton500dpi26x22.png

Schematic: FailButton1Circuit.png

Receiver

A old version of an Arduino-Chime will be used to play amplified audio through big speakers. It is not clear if a additional uC is used to receive the RF data.